Overview

Overview

1. What is L2 Gateway

L2 Gateway (L2GW) is an API framework for OpenStack that offers bridging two or more networks together to make them look at a single broadcast domain. A typical use case is bridging the virtual with the physical networks

2. The L2GW model

L2GW introduces a various models to describe the relationships between logical and the physical entities.

Models Description
l2gateways logical gateways that represents for the set of physical devices
l2gatewaydevices l2 gateway devices that represents for logical gateways.
l2gatewayinterfaces it represents the physical ports for the devices
l2gatewayconnections represents connection between neutron network and the logical gateway

3. L2GW NB API usage

L2GW NB REST API definitions are below,

3.1 Openstack CLI

OpenStackClient provides the basic network commands and networking-l2gw has an extension for l2gw related commands.

  • Create l2gateway: openstack l2gw create <l2gateway-name> –device name=”<device_name>”,interface_names=”<interface_name1>|[<segid1] ; <interface_name2>|[<segid2]” Note : segid is an optional parameter , if it’s not provided while creating l2gateway , it needs to be provided while creating l2-gateway-connection
  • List l2gateways: openstack l2gw list
  • Show l2gateway: openstack l2gw show <l2gateway-id/l2gateway-name>
  • Delete l2gateway: openstack l2gw delete <l2gateway-id/l2gateway-name>
  • Update l2gateway: openstack l2gw update <l2gateway-id/l2gateway-name> –name <new l2gateway-name> –device name=<device_name>,interface_names=”<interface_name1>|[<segid1] ; <interface_name2>|[<segid2]”
  • Create l2gateway-connection: openstack l2gw connection create <l2gateway-id > <network-id> –default-segmentation-id [seg-id]
  • List l2gateway-connection: openstack l2gw connection list
  • Show l2gateway-connection: openstack l2gw connection show <l2gateway-connection-id>
  • Delete l2gateway-connection: openstack l2gw connection delete <l2gateway-connection-id>

3.2 Neutron CLI

Warning

neutron CLI is now deprecated, and will be removed in the future. Use openstack CLI instead.

  • Create l2gateway: neutron-l2gw l2-gateway-create <l2gateway-name> –device name=”<device_name>”,interface_names=”<interface_name1>|[<segid1] ; <interface_name2>|[<segid2]” Note : segid is an optional parameter , if it’s not provided while creating l2gateway , it needs to be provided while creating l2-gateway-connection
  • List l2gateways: neutron-l2gw l2-gateway-list
  • Show l2gateway: neutron-l2gw l2-gateway-show <l2gateway-id/l2gateway-name>
  • Delete l2gateway: neutron-l2gw l2-gateway-delete <l2gateway-id/l2gateway-name>
  • Update l2gateway: neutron-l2gw l2-gateway-update <l2gateway-id/l2gateway-name> –name <new l2gateway-name> –device name=<device_name>,interface_names=”<interface_name1>|[<segid1] ; <interface_name2>|[<segid2]”
  • Create l2gateway-connection: neutron-l2gw l2-gateway-connection-create <l2gateway-id > <network-id> –default-segmentation-id [seg-id]
  • List l2gateway-connection: neutron-l2gw l2-gateway-connection-list
  • Show l2gateway-connection: neutron-l2gw l2-gateway-connection-show <l2gateway-connection-id>
  • Delete l2gateway-connection: neutron-l2gw l2-gateway-connection-delete <l2gateway-connection-id>

4. L2GW agent

Configure the OVSDB parameters in /etc/neutron/l2gateway_agent.ini in case for openstack deployment. Ex: [ovsdb ovsdb_hosts = ovsdb1:127.0.0.1:6632

In devstack local.conf will do a trick.(Refer - networking-l2gw/devstack/README.rst) L2GW agent will be listed as part of “neutron agent-list”. Details of L2GW Agent can be seen using “neutron agent-show <agent-id>” command L2 Gateway Agent connects to ovsdb server to configure and fetch L2 Gateways

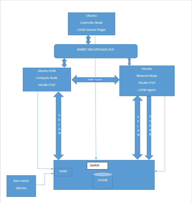
5. L2GW Deployment

_images/L2GW_deployment.png

6. L2GW Package Versioning and Release Management

Versioning of L2 Gateway Package

L2 Gateway package will be uploaded, as networking-l2gw, to https://pypi.python.org. In order to upload this package, it will be versioned. Any subsequent updates will require version updates. This sub-section describes the versioning and release management of this package.

By keeping L2 Gateway repository out of Neutron main repository gives us flexibility in terms of development and enhancements. This flexibility is extended for versioning of this project as well - this means, if we wanted to, we could version this project sequentially. This means whenever a new fix is released, we could bump up the version to the next number.

Flexibility comes with cost. Thinking in terms of future, assuming this API is deployed by many users along with different releases of Neutron. Many enhancements/fixes may be introduced to this project. If we incremented the version/release number sequentially, this may force uninterested users to upgrade as well. This may or may not be desirable. Therefore, following release/versioning proposal is suggested for this package.

Versioning of L2 Gateway will be aligned closely with Neutron releases. Neutron releases are formatted as follows:

<year>.<major-release>.<minor-release>

year = 2015, 2014, etc...
major-release = 1 or 2  - only two releases in a year
minor-release = 1,2,3 or b1,b2,b3, or rc1,rc2,rc3, etc

2015.1.1, 2014.2.rc2, etc…

L2 Gateway package is versioned in the same manner with an exception that the last tuple is used for intermediate patches/fixes between major release. As an example, the first release will be:

2015.1.X   where X will continue to increment as we add fixes to this release

When kilo is released, L2 Gateway repository will also be tagged as kilo/stable to match with Neutron release. At this time the version of this package will be tagged to 2015.1.X (“X” will continue to increase as bug fixes are added to kilo/stable). For liberty release, the version of this package will be changed to 2015.2.Y. All the new features will be added to 2015.2.Y and all the bug fixes for kilo will be back-ported to 2015.1.X. This gives the flexibility of keeping the contents/features of this package closely aligned with Neutron releases.

Which Version of L2 Gateway Package to use?

Anybody who wants to use L2 Gateway package, they can install it by issuing:

pip install networking-l2gw

This will always pick the latest version of the package. However, for those users who are already using this package and want to pick up point fixes for a given release may use the specific version. For example, if a user wants to pick the latest version of the package that is suitable for kilo/stable, may use the following:

pip install networking-l2gw>=2015.1.X,<2015.2.0

For information on deploying L2GW refer networking-l2gw/doc/source/installation.rst and in devstack , networking-l2gw/devstack/README.rst

Creative Commons Attribution 3.0 License

Except where otherwise noted, this document is licensed under Creative Commons Attribution 3.0 License. See all OpenStack Legal Documents.